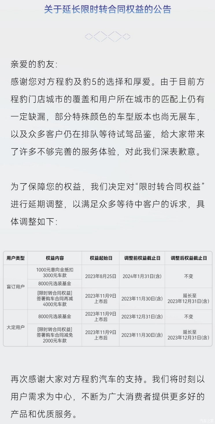
[本站 资讯] 日前,方程豹汽车发布公告称,由于目前方程豹门店城市的覆盖和用户所在城市的匹配上仍有一定缺漏,部分特殊颜色的车型版本也尚无展车,以及众多客户仍在排队等待试驾,为了保障消费者的权益,方程豹决定对“限时转合同权益”进行延期调整,部分权益截止日期延长至12月31日(含),详情如下:


回顾外观,方程豹豹5拥有方正的轮廓,清晰立体的线条造型,营造出典型的硬朗形象,前脸配备了矩形的进气格栅,两侧大尺寸电流矩阵大灯与格栅融为一体,方程豹品牌LOGO被放置格栅中央,下包围处拥有充满野性的护板设计。新车将会提供6种车身配色,另外云辇旗舰版还拥有专属边境蓝配色。


侧面来看,豹5的门把手采用传统样式设计,突出硬朗风格,同时新车也支持蓝牙和NFC钥匙。尾部是越野车比较常见的造型,方正的车身搭配前后凸起的轮眉以及外挂式备胎,视觉效果十分粗犷。车身尺寸方面,新车长宽高分别为4890/1970/1920mm,轴距2800mm,定位为中型SUV。



豹5内饰延续了硬派的风格,中控台部分共搭载了三块屏幕,中央是一块15.6英寸2.5K高清中控多媒体屏,主驾采用12.3英寸仪表屏,副驾位置搭载12.3英寸多媒体娱乐屏。同时该车也拥有大量实体按键,操作上更加便捷。

动力方面,新车搭载了由1.5T发动机和前后双电机组成的四驱系统,系统综合功率为505kW,总扭矩760牛・米,官方公布的0-100km/h加速时间为4.8秒。此外,新车配备的是31.8kWh的刀片电池,支持100kW直流快充,30%到80%充电只需16分钟,交流慢充功率则有6.6kW,还支持6kW大功率对外放电和V2V车辆对车辆放电救援功能,另外豹5的原地发电功能最大功率可达20kW,配合85L超大容积的油箱,整车综合续航表现达到1200公里。

在越野通过性上,豹5的接近角35°,离去角32°,纵向通过角20°,最小离地间隙达到220mm(云辇-P版本可达到310mm)。底盘采用前、后双叉臂的结构,顶配车型还搭载云辇-P标准版智能液压车身控制系统,通过自适应高度调节、阻尼调节、四轮联动调节,实现极限脱困、露营调平、便捷取物等功能,还具备城市驾驶多级阻尼调节功能。豹5全车标配4个实体拖车锚点,牵引力最大可达32000N,还可选装2.5T拖挂资质,满足房车、游艇等拖挂需求。
鹏城车网