[本站 资讯] 近日,从招商证券的行业深度报告了解到,包括江淮、阿维塔、北汽、奇瑞等多家车企,未来将与华为合作推出多款车型。采用华为智选车模式的江淮X6将于2024年第四季度上市,其定位百万级轿车,对标梅赛德斯-迈巴赫S级(全景看车)轿车;此外,北汽集团旗下代号为X4的掀背车型(Sedan),预计2024年第一季度上市,售价区间30-40万元;奇瑞旗下代号为S9的SUV车型,将于2024年第二季度上市;采用华为HI车型的阿维塔15/16分别将于2024年第四季度和2025年第一季度上市,预计售价不会超过20万元。



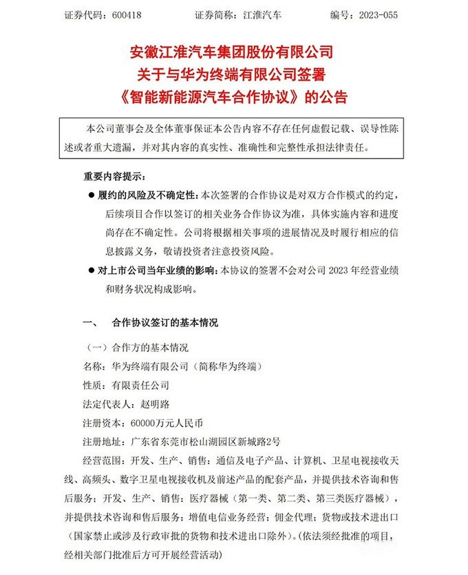
12月1日,江淮汽车发布公告,公司与华为终端有限公司正式签署了《智能新能源汽车合作协议》。双方将基于华为智能汽车解决方案,在产品开发、生产制造、销售、服务等多个领域全面合作,着力打造豪华智能网联电动汽车。
根据协议,生产基地和合作车型的产品开发由江准汽车总体负责;鉴于华为终端拥有全球化的销售网络、强大的品牌营销和用户运营能力,江淮汽车同意华为终端或其指定的第三方在全球范围内独家提供合作车型的销售服务。(编译/本站 姚宇)
鹏城车网